一、项目名称:“一带一路”智能物联网国际合作联盟2024年夏令营(英国亚伯大学)
二、项目外方高校:亚伯大学
三、外方高校简介:亚伯大学,英文名Aberystwyth University,创建于1872年,位于英国西南部的威尔士。其所在城市亚伯(又名阿伯里斯特维斯),曾是繁荣一时的铅矿外运口岸,造船业跟啤酒酿造业都十分发达。现如今亚伯已是威尔士中部最大的商业文化中心,同时也是知名的海滨网红度假胜地。这里依山傍海,气候宜人,陆路及海路交通都十分发达。
亚伯大学国际生占比6%,遍及100多个国家,其得天独厚的语言环境及特色鲜明的文化氛围受到各国留学生的青睐。
作为英国现任国王查尔斯的母校,亚伯大学在2023年Whatuni年度最佳大学奖项类别中位列全英前三。值得提及的是,此奖项是完全由学生投票选出的高等教育类大奖。旨在表彰英国各大高校在学术及社会贡献等方面的卓越表现。本次评选中,亚伯大学分别获得了年度最佳学生生活奖、师资力量与教学质量最佳奖,在学生宿舍、校园设施、就业前景、学生社团等方面也都获得了优异的成绩。2021年,亚伯大学在英国最高科研卓越框架 REF 评选中,98%的科研成果达到国际顶尖水平,因此也成为众多国际学生理想的研究型综合大学。
四、项目合作背景:bwin必赢和亚伯大学有着深厚的合作基础。2023年4月,在双方校领导的见证下签署了校际合作协议。2023年7月,西工大16名学生前往亚伯大学参加了暑期夏令营。
五、项目日程
1.项目时间:2023年7月27日-2023年8月10日(暂定)
2.项目形式:校园线下项目
3.主要内容:
2024年的暑假,利用2周的时间,带领同学们沉浸式体验威尔士的大学氛围,在提高英语水平的同时,充分感受独特的威尔士文化魅力及欣赏亚伯当地无与伦比的自然风光。本项目除包含别具一格的趣味英语授课外,还会带大家参观威尔士最大的国家图书馆,游览英国历史名城切斯特,感受英伦文化及享受当地特色美食等。学员完成课程后,会获得亚伯大学颁发的结业证书,表现优秀学员亦可获得导师推荐信。
Week One | Monday | Tuesday | Wednesday | Thursday | Friday | Saturday | Sunday |
Morning | 英语语言与技能训练(3h) | 英语语言与技能训练(3h) | 英语语言与技能训练(3h) | 英语语言与技能训练(3h) | 英语语言与技能训练(3h) | 城市探索—利物浦(英国八大核心城市之一,第二大商港) 利物浦大教堂;圣乔治大厅; 泰特美术馆; 摩天轮; 披头士雕像; 航海博物馆; 购物商城各色美食等,是热门游客打卡地 | 漫游亚伯小镇 (本日不安排统一行程,学生可自行结伴游玩) 从鸟鸣中醒来,去海边晨跑;闲坐半日,品一杯咖啡特调,享沙滩夕阳;用脚丈量,用心感受亚伯独有的美 |
Lunch break |
Afternoon | 熟悉校园--餐厅;超市;图书馆;体育场馆;艺术中心;学生服务中心等 | 聚焦英国-威尔士文化体验课堂 | 古堡探访— 波伊斯城堡 历经400多年风雨,多次翻新,赫伯特家族历代绘画、雕刻等宝藏,以及园中奇花异草,使这座军事要塞显得神秘又不失庄严 | 聚焦活动-语言文化体验课堂 | bwin必赢工作坊 围绕AI,机器人等热门研究方向,与教授,校友等展开互动与交流 |
Evening | 欢迎晚宴—海滩落日BBQ | 晚餐/宿舍休息 | 晚餐/宿舍休息 | 体育之夜-球类,普拉提,室内攀岩,游泳等 | 网红餐厅打卡,超市采购,宿舍party;属于你的时间尽情发挥 |
Week Two | Monday | Tuesday | Wednesday | Thursday | Friday | Saturday | Sunday |
Morning | 英语语言与技能训练(3h) | 英语语言与技能训练(3h) | 英语语言与技能训练(3h) | 英语语言与技能训练(3h) | 英语语言与技能训练(3h) | 城市探索—卡迪夫 (威尔士首府) 拱廊商店街 卡迪夫城堡 卡迪夫市集 国家博物馆 威尔士千禧中心 卡迪夫湾 | 自由行 (本日不安排统一行程,学生可自行结伴游玩) |
Lunch break |
Afternoon | 亚伯周边远足 体验亚伯乡间农舍,几百年石头小屋,山顶俯瞰最美亚伯全景 | 聚焦英国-威尔士文化体验课堂 (威尔士语初体验) | 亚伯机器人实验室 聆听教授讲解亚伯bwin必赢的发展史及科研成果,近距离感受亚伯在航空航天,火星探测,医疗,航海等领域的AI及机器人应用 | 聚焦活动-语言文化体验课堂 | 结营仪式 优秀学生表彰 颁发结业证书 赠送伴手礼 合影留念 |
Evening | 晚餐/宿舍休息 | 电影之夜-参观艺术中心,电影院观影 | 晚餐/宿舍休息 | 海边餐厅集体晚宴 | 晚餐/宿舍休息 |
六、项目费用
l 100人及以上:11800元/人
l 50-99人:12800元/人
l 49人以下:13600元/人
费用包含:学费、资料费、单人间宿舍、当地交通、餐补及图书馆等校园设施使用
费用不含:往返机票,境外保险,签证费,景点门票,及其他个人消费
l 校内住宿
活动期间,所有学生入住亚伯校内Pentre Jane Morgen(PJM)公寓楼。配套设施有:
每个学生单人间(床垫,床单被罩,枕头等床品齐全):包含衣柜及床头柜、书桌,书架,台灯,电脑椅、洗手池、免费WIFI、6-8人共享厨房(灶具,厨具,厨房电器,烫衣板,沙发,清洁工具全套齐全)、洗衣房、每层楼设有卫生间,淋浴间。
出门5分钟步行可抵达:
•ck超市/炸鱼薯条店
•公交车站
•学术大楼/大学图书馆/学生活动中心
•亚伯艺术中心
•体育中心
•威尔士国家图书馆
七、项目亮点
1.官方项目,适应学院培养目标
亚伯大学于2023年与我校签署了校际协议,并为bwin必赢开设了第一期暑期夏令营。2023年共16名同学参与,学生反馈良好。
2.语言培训,提升学生英语能力
亚伯大学国际生分别来自100多个国家,铸就了得天独厚的语言环境及文化氛围,学生参与此项目,将在专业授课团队的带领下,提高其语言应用能力。
3.应用实践,结合理论与实际
在课程的最后,会将所学内容与实际案例相结合,并以小组展示的形式将所学内容运用于实践,理论与实践相结合,深化学习内容。
4.官方认证,量化学生学习成果
学员完成课程后,会获得亚伯大学颁发的结业证书。表现优秀学员亦可获得导师推荐信。
八、学校资助政策
欧美、大洋洲、非洲地区不超过10000元/生;
独联体国家不超过8000元/生;
亚洲地区不超过5000元/生。
注:每位同学一个自然年内仅可获得一次寒暑假项目资助。
九、学院配套资助政策
此项目为“一带一路”智能物联网国际合作联盟主办的夏令营,学生可获得联盟资助及学院资助。具体资助方式进群了解。
十、项目报名方式
1.加群后报名;
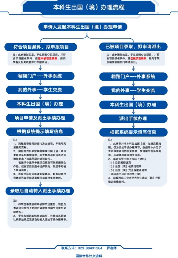
2.参照下图登录翱翔门户-外事系统进行网上手续办理。
十一、项目联系人
报名咨询:邵老师、曹老师 电话:029-88430215
十二、项目答疑群(由各项目联系人搭建,为学生答疑解惑)
